首頁 >
行業資訊 > 氫能、綠色燃料納入《2026年能源行業標準計畫立項指南》
氫能、綠色燃料納入《2026年能源行業標準計畫立項指南》
發佈時間:2026-03-25 信息來源:国际氢能投资协会
國家能源局近日印發《2026年能源行業標準計畫立項指南》(以下簡稱《指南》)。

《指南》提出,對於具有一定應用前景但尚在發展的技術或變化較快的新產業、新業態、新模式,探索通過標準化指導性技術檔予以支持。鼓勵民營企業、外資企業等各類主體參與標準制修訂工作。支持對標國際先進,立足行業發展實際,推動國際標準和能源領域標準互促轉化,推進標準體系相容。
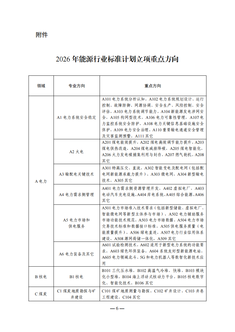
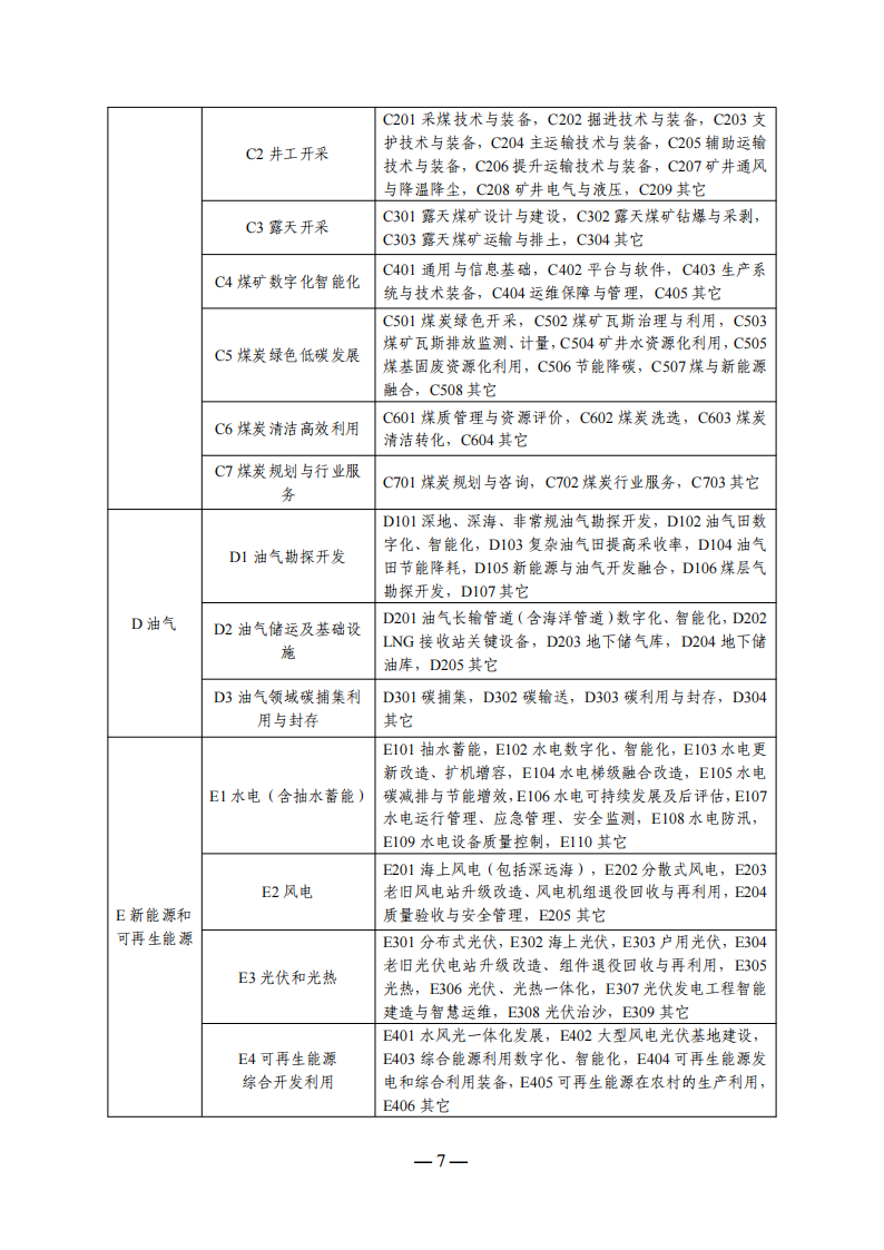
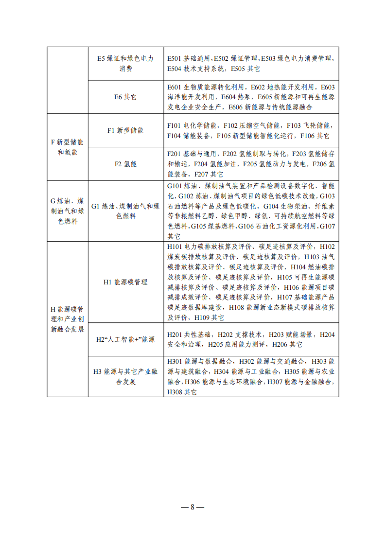
根據《指南》,2026年能源行業標準計畫立項重點領域共8項,分別為:電力,核電,煤炭,油氣,新能源和可再生能源,新型儲能和氫能,煉油、煤制油氣和綠色燃料,能源碳管理和產業創新融合發展。
其中,氫能的重點方向包括:F201 基礎與通用,F202 氫能制取與轉化,F203 氫能儲存和輸運,F204 氫能加注,F205 氫能動力與發電,F206 氫能裝備,F207 其他。
煉油、煤制油氣和綠色燃料的重點方向包括:G101 煉油、煤制油氣裝置和產品檢測設備數位化、智能化,G102 煉油、煤制油氣專案的綠色低碳技術改造,G103石油燃料等產品及綠色低碳化,G104 生物柴油、纖維素等非糧燃料乙醇、綠色甲醇、綠氨、可持續航空燃料等綠色燃料,G105 煤基燃料,G106 石油化工資源化利用,G107 其他。
全文如下:








綠氫,為何成為未來產業和新興能源載體?
國家能源局印發2026年能源行業標準立項指南,支持新業態標準化與多元主體參與,涵蓋八大重點領域,明確氫能、綠色燃料等細分方向。
工信部部長李樂成:將推動氫能和核聚變能等領域攻關突破!
國家能源局印發2026年能源行業標準立項指南,支持新業態標準化與多元主體參與,涵蓋八大重點領域,明確氫能、綠色燃料等細分方向。
